I wish. As part of my experimentation with this. I set the DHW off yesterday and wantd to test the Shelly Automation on the immersion heater. It worked a treat, lifted the DHW to 53 degrees and used less energy than the ASHP had previously. However as became clear rapidly I could see the thermal decline was much steeper than when the DHW was heated by the ASHP. So I ended up with a cold shower this morning as the hot water ran out very fast. I understand why and had clearly had a brain fart when testing it this way. The ASHP uses the massive Newark Cylinders Super Tank coil to heat the DHW from the bottom to the middle of the tank. This creates a better hotter column. The immersion just heats up the water from itself upwards and of course goes colder quicker. The ASHP DHW last much much longer. So it looks like that is the future for us and tested this morning the same shower router only dropped the ASHP generated DHW by .6 Degrees! Testament to the Newark Cylinders Super Tank thermal performance.
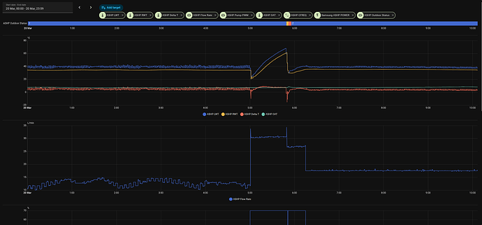
Today we have much the sme nonsense with the Samsung logic creating a degenerative cycle. I ran the system overnight and till 12:00 on the same -7 50 15 35 just to see if it did the same thing. It did! this whole cycle is created by the samsung flawed logic. On the graphs you can clearly see that at 07:50 the system started acting weird. The trigger a tiny change in OAT form 5.9 - 6.1 Degrees. The Comp went to Zero but catastrophically the pump went immediately to max output which then created a situation when the DT collapsed to negative 1.6 and then the cycle of boom and bust started. Had the pump just stayed bumbling along in the mid teens as it had done all night wiht a lovely DT of around 5 the rads would have had time to keep a healthy DT going.
Here is a technical analysis and the graphs. The pattern is very clear. The pump is racing the water around not giving the system time to shed the heat and returning almost as hot as it left or even hotter collaping the DT. Then the system realising it needs to reagain the DT fires up the comp again it panicks and pumps energy into the sytem it doesnât by firing up the comp again using a lot of totally unnecessary energy into the system making the situation worse due to the overshoot. Now we have even more thermal energy in the system we have to get rid of. The RWT comes back high the DT collapses again. And around and around.
The root cause the Comp going to Zero on a very small OAT change and the pump going to max triggering a cascade and tanking the system COP for hours.
I changed the WL to lower the tail from 15 35 to 15 30 at 12:00 to try and stabilise the system for operation in a higher OAT. Here is a very graphic representation of the issue.
We are at Thermo off because the target LWT is reached. BUT the pump is still raging around!
I have included the raw data FYI and my analysis.
Technical Investigation Report: ASHP Operational Instability 19032026.pdf (50.4 KB)
19032026.csv (621.2 KB)
Why is the pump staying high? If it went back to bumbling along the RWT would drop and establish the DT without the need to pump more unnecessary energy in to try and create a positive DT.
I am sure there are more knowledgeable people on here that may have alternative explanations for the cause and effect and system dynamics. Any insights or feedback appreciated.
Cheers







